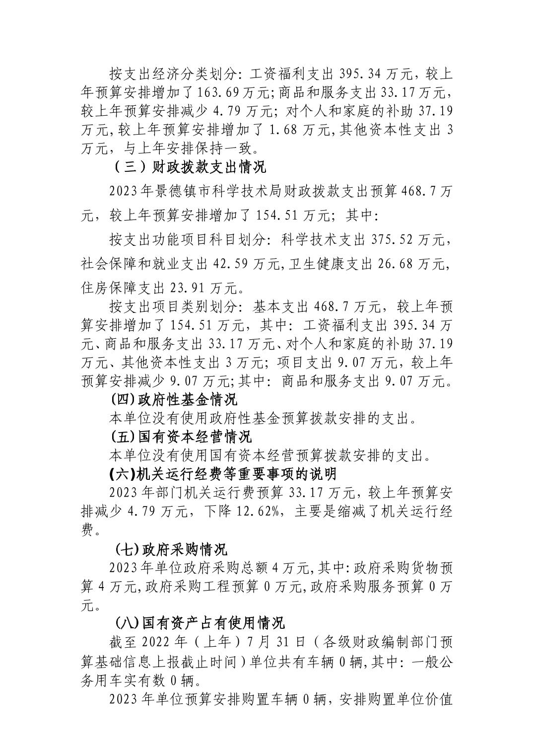
市政府门户网站
|
关怀版
|
无障碍浏览
|
用户空间
|
@国务院 我来说
|
景德镇市科技成果对接平台
景德镇市科学技术局
首 页
政务资讯
政府信息公开
政务服务
政民互动
专题专栏
当前位置:
首页
>
政务公开
>
法定主动公开内容
>
部门预决算
公开方式:
主动公开
有效期:
长期有效
公开时限:
长期公开
公开范围:
面向全社会
信息索取号:
014544439/2023-06642
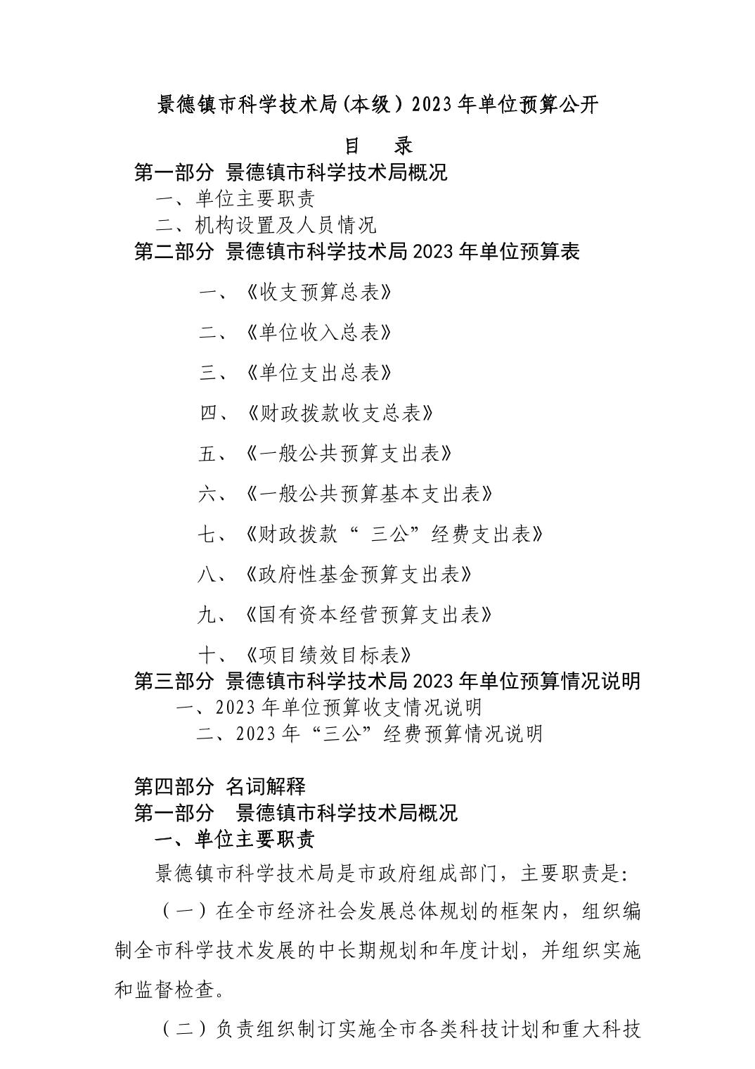
景德镇市科学技术局(本级)2023年部门预算公开
来源:景德镇市科学技术局
发布时间:2023-02-03 10:10
访问量:
相关文档:
相关附件:
2023年部门预算说明(本级).pdf
2023年景德镇市科学技术局(本级)预算公开表.xls
880699
景德镇市科学技术局(本级)2023年部门预算公开
20
景德镇市科学技术局
2023-02-03
471
部门预决算