市政府门户网站
|
关怀版
|
无障碍浏览
|
用户空间
|
@国务院 我来说
|
景德镇市科技成果对接平台
景德镇市科学技术局
首 页
政务资讯
政府信息公开
政务服务
政民互动
专题专栏
当前位置:
首页
>
政务公开
>
法定主动公开内容
>
政策文件
>
本级文件
公开方式:
主动公开
有效期:
长期有效
公开时限:
长期公开
公开范围:
面向全社会
信息索取号:
014544439/2025-09184
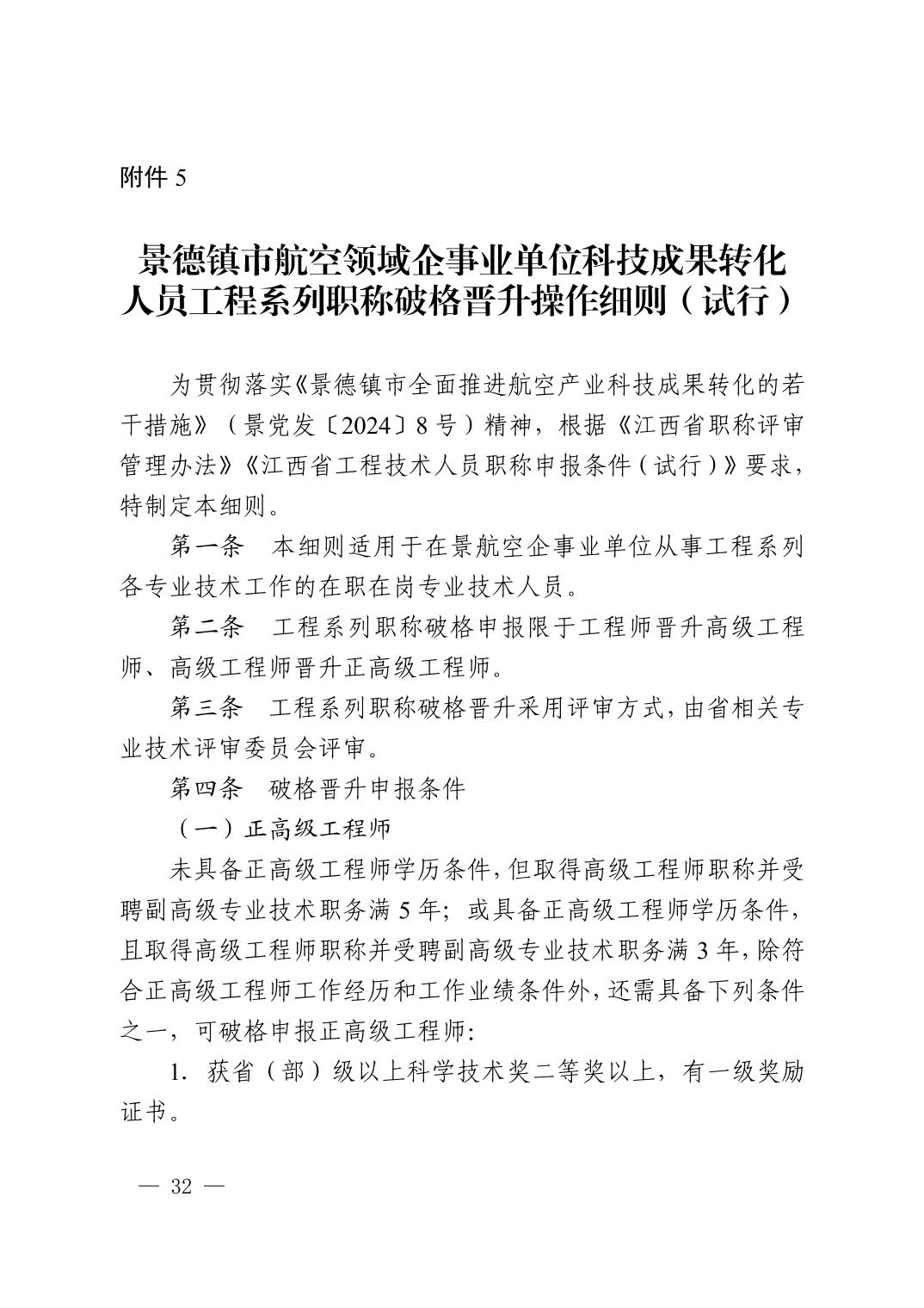
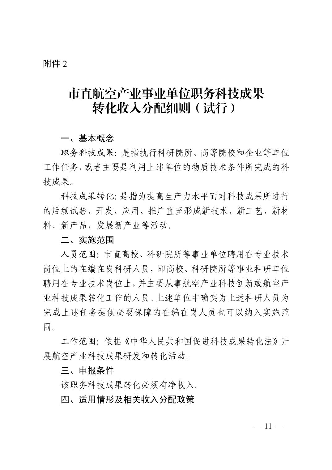
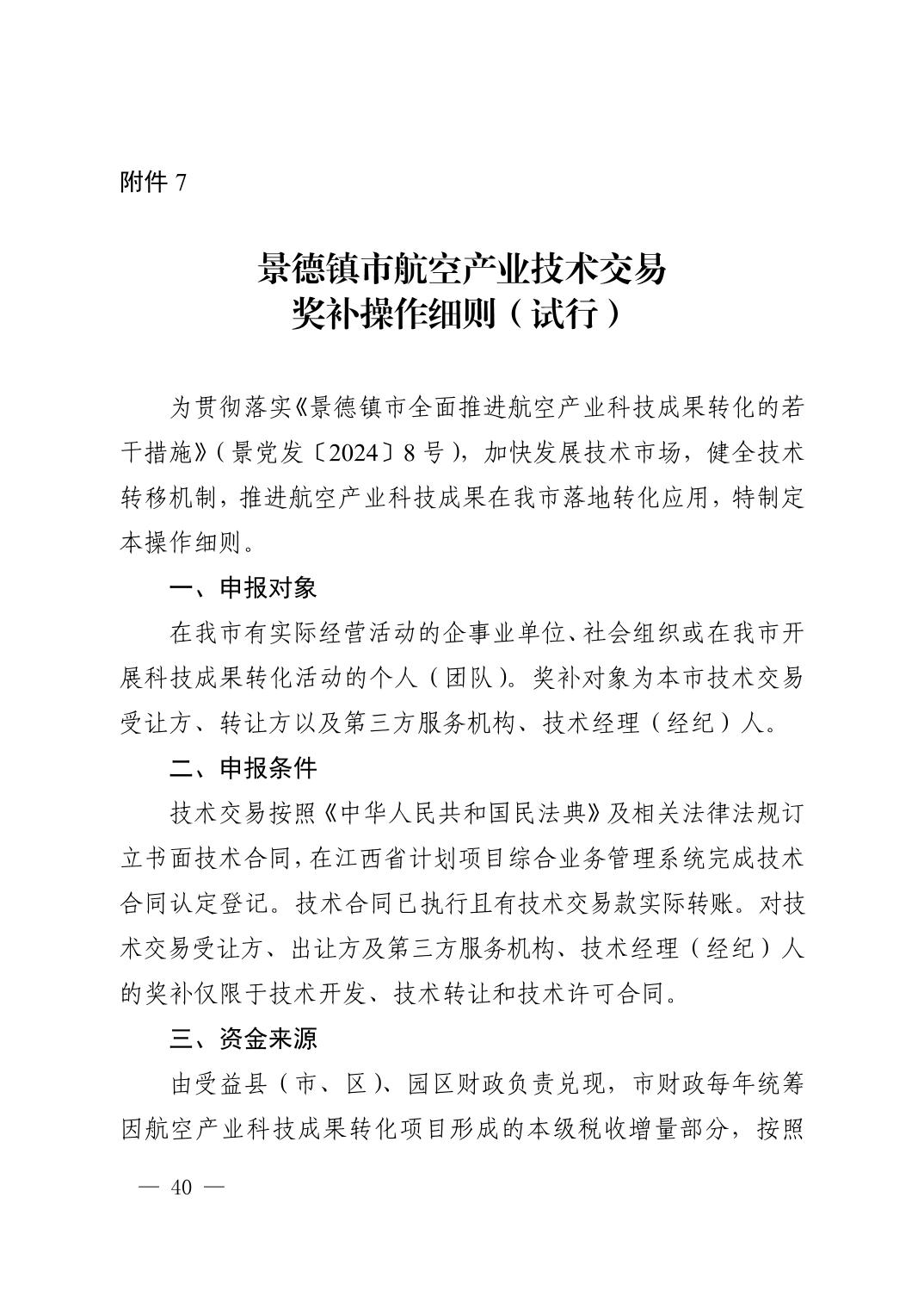
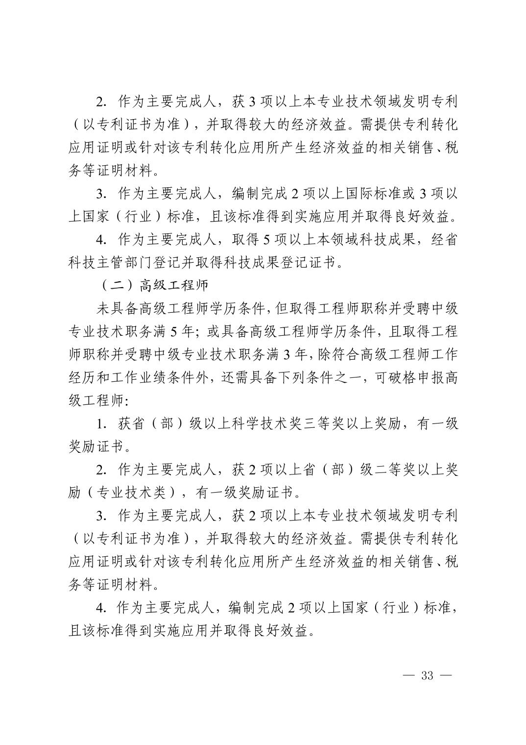
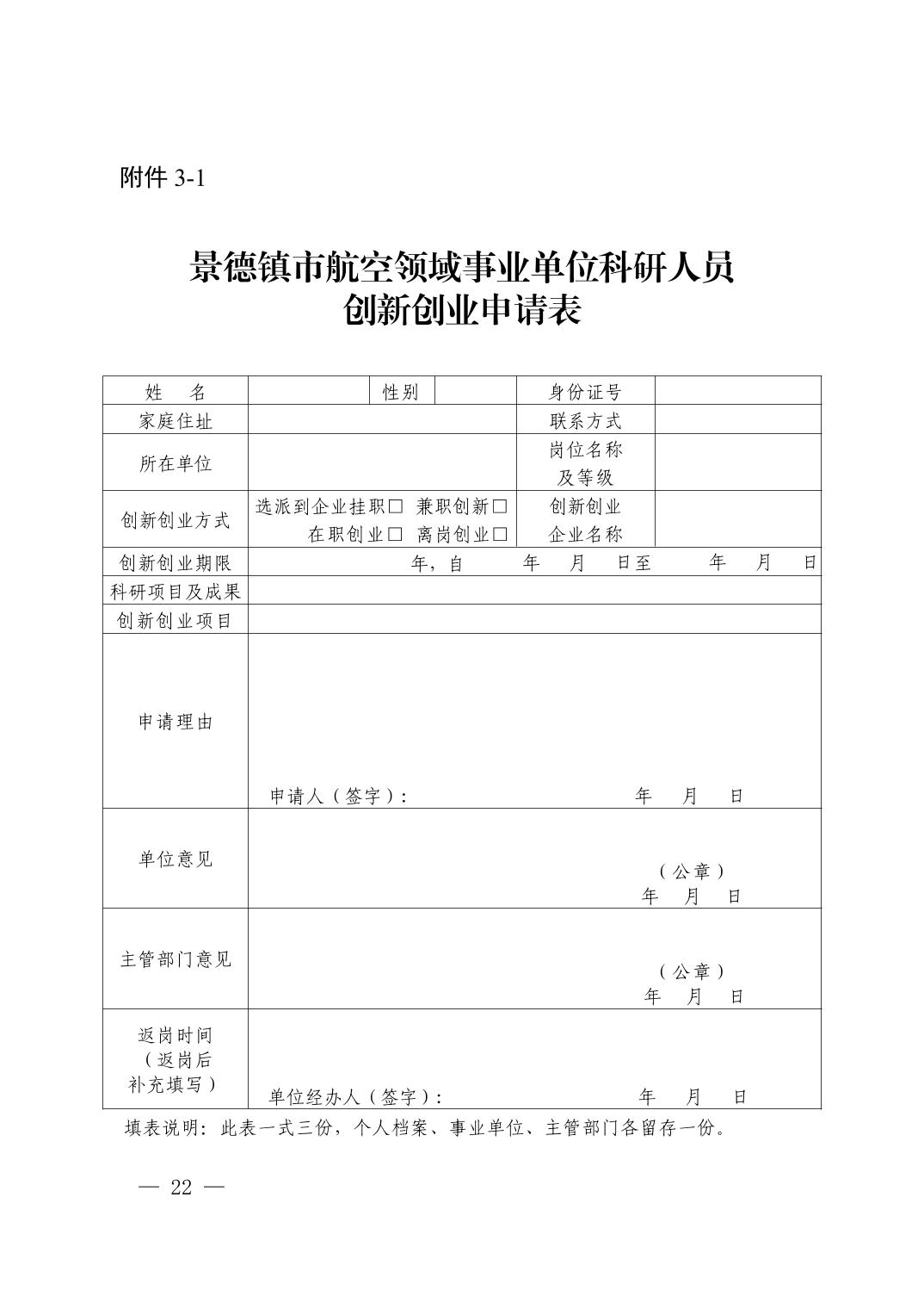
【本级】景德镇市人民政府办公室关于印发景德镇市全面推进航空产业科技成果转化相关配套实施细则(试行)的通知
来源:景德镇市科学技术局
发布时间:2025-04-17 10:50
访问量:
相关文档:
江西省航空产业科技成果转化试点激励政策新闻发布会
《景德镇市航空产业技术交易奖补操作细则(试行)》 政策解读
《景德镇市航空产业概念验证中心和中试基地管理细则(试行)》政策解读
《景德镇市航空产业科技成果转化落地奖励补助操作细则(试行)》政策解读
相关附件:
1027770
【本级】景德镇市人民政府办公室关于印发景德镇市全面推进航空产业科技成果转化相关配套实施细则(试行)的通知
20
景德镇市科学技术局
2025-04-17
21592
本级文件